介绍

介绍

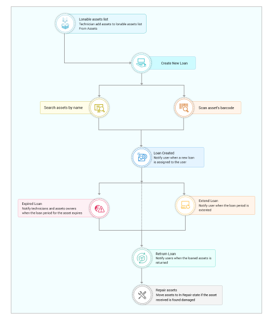
资产租出现称为资产租赁。 资产租赁通过增强的功能得到增强,该功能可帮助技术人员借出资产并以系统的方式对其进行管理。 此功能提供下面列出的功能。

  • 标记可租赁的资产。
  • 大量租赁和归还资产。
  • 租赁过期资产的单独列表视图。
  • 当资产借出,资产从贷款退还,扩展贷款和过期贷款时,可以触发通知。
  • 通过扫描资产的条形码或搜索资产,可以在“新贷款/退还贷款”部分下添加资产。

资产租赁包括四个部分:

租约登记
租赁出的资产
可租赁资产
租赁到期的资产

资产租赁工作流特点如下图。